PART 1 - GENERAL (GEN)

GEN 0 PART 1 - GENERAL (GEN)

GEN 0.1 - Preface

PART 1 - GENERAL (GEN)

 

GEN 0

 

GEN-0.1 Preface

 

1. Name of the publishing authority

 

1.1. The AIP India is published by Airports Authority of India

 

2. Applicable ICAO documents

 

2.1. The AIP is prepared in accordance with the standards and recommended practices (SARPSARPS) of Annex 15 to the

convention on International Civil Aviation and the Aeronautical Information Services Manual (ICAO Doc 8126).

 

2.2. Charts contained in the AIP are produced in accordance with Annex 4 to the Convention on International Civil

Aviation and the Aeronautical Chart Manual (ICAO Doc 8697). Differences from ICAO Standards, Recommended

Practices and procedures are given in subsection GEN 1.7.

 

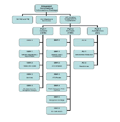
3. The AIP structure

 

3.1. The AIP forms part of the integrated Aeronautical Information PackageProduct, details of which are given in

subsection GEN 3.1. The principal AIP structure is shown in graphic form on page GEN 0.1-4.

 

3.2. The AIP is made up of three parts, General (GEN), En-route (ENR) and Aerodrome (AD). Each divided into

sections and subsections as applicable containing various types of information subjects.

 

3.2.1. Part 1 - General (GEN) - consists of five sections containing information as briefly described hereafter:

 

3.2.1.1. GEN 0 - Preface: Record of AIP Amendments, Record of AIP Supplements, Checklist of AIP Pages, List of

hand amendments to the AIP and the Table of contents to Part 1.

 

3.2.1.2. GEN 1 - National Regulation and Requirements: Designated Authorities, Entry, Transit and Departure of

aircraft, Entry; Transit and Departure of passengers and crew, Entry; Transit and Departure of cargo,

Aircraft instruments, Equipment and flight documents, Summary of National regulation and International

agreements/conventions and differences from ICAO Standards, Recommended Practice and Procedures.

 

3.2.1.3. GEN 2 - Tables and codes: Measuring systems, aircraft markings, holidays, Abbreviations used in AIS

publications; Chart symbols, Location indicators, List of radio navigational aids, Conversion tables and

Sunrise/Sunset tables.

 

3.2.1.4 GEN 3 - Services: Aeronautical Information Services, Aeronautical Charts, Air Traffic Services,

Communication Services, Meteorological Services and Search and Rescue.

 

3.2.1.5 GEN 4 - Charges for aerodromes and air navigation services: Aerodrome charges and Air navigation services

charges.

 

3.2.2. Part 2 - En-route (ENR) - consists of seven sections containing information as briefly described hereafter.

 

3.2.2.1. ENR 0 - Preface: Record of AIP amendments, Records of AIP Supplements, Check list of AIP pages, List of

hand amendments to the AIP and the Table of contents to Part 2.

 

3.2.2.2. ENR 1 - General Rules and Procedures: General rules, Visual flight rules, Instrumental flight rules, ATS

Airspace Classification, Holding; Approach and Departure procedures, Radar Services and procedures,

Altimeter setting procedures, Regional Supplementary Procedures, Air Traffic Flow Management, Flight

Planning, Addressing of Flight Plan messages, Interception of civil aircraft, Unlawful Interference and Air

Traffic accidents.

 

3.2.2.3. ENR 2 - Air Traffic Services Airspace: Detailed description of Flight Information Regions (FIR), Terminal Control

Areas (TMA) and other regulated airspace.

3.2.2.4. ENR 3 - ATS routes: Detailed description of ATS routes, Area Navigation routes, Helicopter routes.

 

3.2.2.5. ENR 4 - Radio Navigation aids/systems: Radio navigation aids - en-route, Special navigation systems, Name

codes designators for significant points and Aeronautical ground lights - en-route.

 

3.2.2.6. ENR 5 - Navigational warnings: Prohibited, restricted and danger areas, Military exercise and training area, Other

activities of a dangerous nature, Air navigation obstacles - en-route, Aerial sporting and recreation activities, Bird

migration and areas with sensitive fauna.

 

3.2.2.7. ENR 6 - En-route charts: En - route chart - ICAO and index of charts.

 

3.2.3. Part 3 - Aerodromes (AD) - consists of three sections containing information as briefly described hereafter:

 

3.2.3.1. AD 0 - Preface: Record of AIP Amendments, Record of AIP Supplements, Checklist of AIP pages, List of hand

amendments to the AIP and the Table of contents to Part 3.

 

3.2.3.2. AD 1 - Aerodromes: Introduction-Aerodrome availability, Rescue and fire fighting services, Index to Aerodromes

and Grouping of Aerodromes.

 

3.2.2.3. AD 2 - Aerodromes: Detailed information about aerodromes including helicopter landing area; if located at the

aerodromes. As listed in various sub-sections from AD 2.1 to AD 2.24.

4. Regular amendment interval

 

4.1. Regular amendments to the AIP will be issued once a year. The publication date will be on the first day of April of

each year.

 

5. Service to contact in case of detected AIP errors or omissions

 

5.1. In the compilation of AIP care has been taken to ensure that the information contained therein is accurate and

complete. Any errors and omissions which may nevertheless be detected as well as any correspondence concerning

the integrated Aeronautical Information Package, should be referred to:

 

5.1.1. General Manager (AIS)

Aeronautical Information Service

Airports Authority of India

Rajiv Gandhi Bhawan

Safdarjung Airport

New Delhi - 110 003

 

Tel: +91 11 2461 5508

Fax: +91 11 2461 5508

Email:gmais@aai.aero

Website - www.aai.aero

 

6. Purchase of AIP and subscription to AIP-Annual Amendment Service, Mode of payment payment:

To be notified through NOTAM.